视觉识别模块
0、学前先看&供电说明
1、固件下载与烧录
2、安装编程环境
3、调试运行例程
4、离线运行例程
5、Micropython 快速入门
6、GUI程序使用说明
7、二维云台安装教程
8、FPIOA引脚分配
9、RGB灯
10、蜂鸣器
11、按键
12、串口通信
13、I2C通讯
14、PWM
15、WDT看门狗
16、定时器计时
17、傅里叶变换
18、SHA256加密
19、AES加密
20、多线程
21、文件读写
22、图像显示
23、触摸显示
24、摄像头显示
25、图像翻转
26、照相机
27、绘制圆形
28、绘制矩形
29、绘制椭圆
30、绘制箭头
31、绘制十字准心
32、绘制文字
汝城县职业中等专业学校知识库-信息中心朱老师编辑
-
+
首页
18、SHA256加密
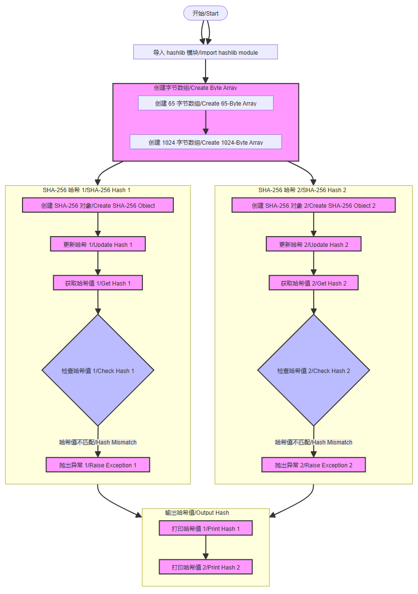
 ## 简介 SHA256 是密码学中常用的哈希算法,属于 SHA-2(Secure Hash Algorithm 2)家族。它能将任意长度的输入数据转换成固定长度(256位/32字节)的输出,这个输出通常以64位十六进制数表示。 ### SHA256 的特点 * **单向性**:从输出很难推导出输入 * **确定性**:相同输入总是产生相同输出 * **雪崩效应**:输入的微小变化会导致输出的显著不同 * **抗碰撞性**:找到两个不同输入产生相同输出非常困难 * **固定长度输出**:256位(32字节) ### 应用场景 1. 数字签名 2. 数据完整性验证 3. 密码存储 4. 区块链技术 5. 随机数生成 ### 代码解析 例程代码执行流程图如下  完整版的代码位于 \[ 源码汇总 / 02.Basic / 11.sha256.py \] \# 导入 hashlib 模块,用于提供 SHA-256 哈希功能 \# (Import the hashlib module for SHA-256 hashing functionality) import hashlib \# 创建一个包含65个零字节的字节数组 \# (Create a byte array containing 65 zero bytes) a = bytes(\[0\] \* 65) \# 创建一个 SHA-256 哈希对象 \# (Create a SHA-256 hash object) b = hashlib.sha256() \# 更新哈希对象,使用字节数组 a 进行两次更新 \# (Update the hash object with the byte array a twice) b.update(a) b.update(a) \# 获取最终的哈希值 \# (Get the final hash value) c = b.digest() \# 打印哈希值 \# (Print the hash value) print(c) \# 检查哈希值是否与预期值相同 \# (Check if the hash value matches the expected value) if c !\= b"\\xe5Z\\\\'sj\\x87a\\xc8\\xe9j\\xce\\xc0r\\x10#%\\xe0\\x8c\\xb2\\xd0\\xdb\\xb4\\xd4p,\\xfe8\\xf8\\xab\\x07\\t": \# 如果不相同,则抛出异常并打印当前哈希值 \# (If not, raise an exception and print the current hash value) raise(Exception("error! {}".format(c))) \# 创建一个包含1024个零字节的字节数组 \# (Create a byte array containing 1024 zero bytes) a = bytes(\[0\] \* 1024) \# 使用字节数组 a 创建一个新的 SHA-256 哈希对象 \# (Create a new SHA-256 hash object using the byte array a) b = hashlib.sha256(a) \# 获取新的哈希值 \# (Get the new hash value) c = b.digest() \# 打印新的哈希值 \# (Print the new hash value) print(c) \# 检查新的哈希值是否与预期值相同 \# (Check if the new hash value matches the expected value) if c !\= b'\_p\\xbf\\x18\\xa0\\x86\\x00p\\x16\\xe9H\\xb0J\\xed;\\x82\\x10:6\\xbe\\xa4\\x17U\\xb6\\xcd\\xdf\\xaf\\x10\\xac\\xe3\\xc6\\xef': \# 如果不相同,则抛出异常并打印当前哈希值 \# (If not, raise an exception and print the current hash value) raise(Exception("error! {}".format(c))) ### 代码要点说明 1. **创建哈希对象的两种方式**: * 先创建空对象,然后用 `update()` 方法添加数据 * 创建对象时直接传入数据 2. **增量哈希**: * 代码中第一部分展示了 `update()` 方法的使用,可以多次调用来添加数据 * 这相当于计算连接在一起的数据的哈希值 (即 130 个零字节) 3. **哈希结果获取**: * `digest()` 方法返回二进制格式的哈希值 * 也可以使用 `hexdigest()` 获取十六进制字符串表示 4. **哈希验证**: * 代码通过比较生成的哈希值与预期值来确保算法实现正确 * 展示了SHA256算法的确定性特性(相同输入总是产生相同输出) 5. **输入大小与哈希值**: * 无论输入数据大小如何(65个字节、130个字节或1024个字节),输出始终是32字节 SHA256虽然强大,但在某些安全场景下(如密码存储)应该与其他技术如加盐、密钥拉伸等结合使用。
admin
2025年12月30日 14:17
转发
收藏文档
上一篇
下一篇
手机扫码
复制链接
手机扫一扫转发分享
复制链接
Markdown文件
Word文件
PDF文档
PDF文档(打印)
分享
链接
类型
密码
更新密码
有效期
AI