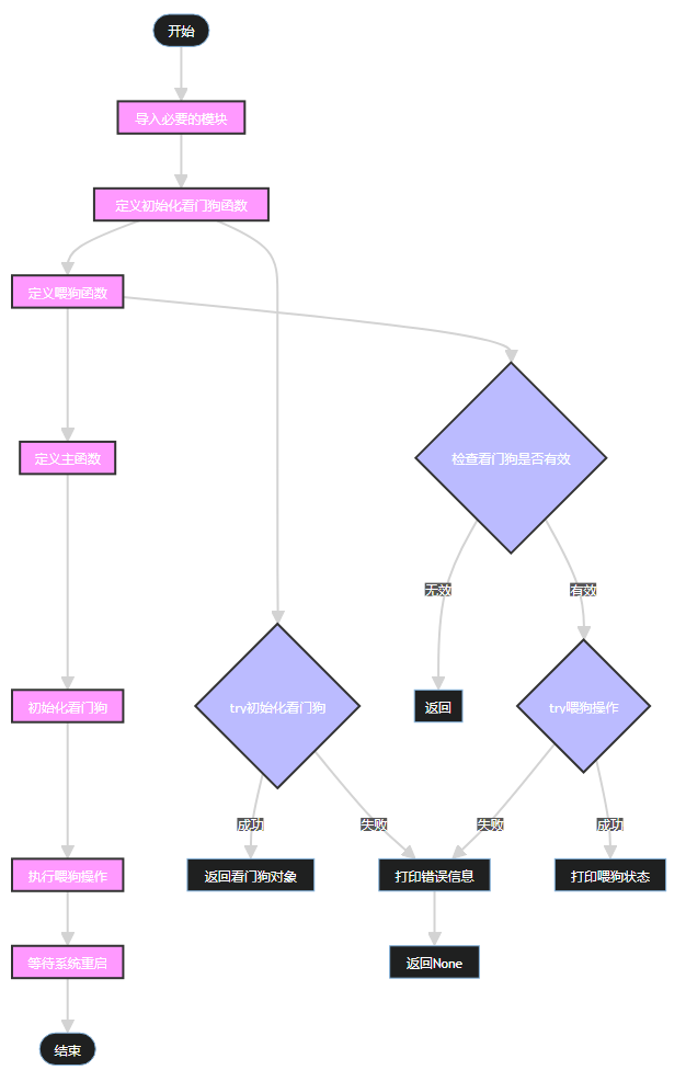
15、WDT看门狗



admin 2025年12月30日 14:15 收藏文档
AI